2025.09.08
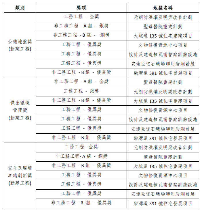
中國建築工程(香港)有限公司(以下簡稱「中建香港」)出席由香港發展局與建造業議會聯合舉辦的「第31屆公德地盤嘉許計劃」頒獎典禮,公司於多個組別中勇奪大獎,共獲21個獎項,成績斐然、備受業界認可。

中建香港始終堅持推行嚴格的安全管理體系及高標準的健康與環保措施,致力深化員工的專業操守與社會責任意識。此次獲獎,不僅是對公司前線員工至管理層共同努力的認可,更彰顯中建香港持續推動行業可持續發展、樹立業界標竿的堅定承諾。中建香港於本屆嘉許計劃中表現突出,榮獲獎項包括:
元朗防洪壩及明渠改善計劃
榮獲「公德地盤獎(新建工程—工務工程)—金獎」、「安全及環境卓越創新獎(新建工程—工務工程)—金獎」及「傑出環境管理獎(新建工程—工務工程)—銀獎」;
聖母醫院重建計劃
獲頒「傑出環境管理獎(新建工程—非工務工程A組)—金獎」、「公德地盤獎(新建工程—非工務工程A組)—銀獎」及「安全及環境卓越創新獎(新建工程—非工務工程A組)—銅獎」;
「公德地盤嘉許計劃」自1995年起舉辦,旨在表彰承建商於地盤推行注重公德、安全、健康及環保的優秀作業模式,並持續推動業界提升水平。該計劃為香港建造業年度盛事,中建香港是次獲獎,再次印證業界對其在安全環保管理方面的高度認可。
中建香港作為業界領軍者,始終恪守企業社會責任,致力推動並嚴格維護地盤及公眾場所的安全與健康環境,積極履行企業公民責任。未來,公司將持續引入創新科技與管理方案,與社會共同努力,構建更安全、更綠色、更宜居的香港。
詳細獲獎名單見附表。
